Benvenuto sul sito del Tribunale di

Tribunale di - Ministero della Giustizia

Tribunale di
Ti trovi in:

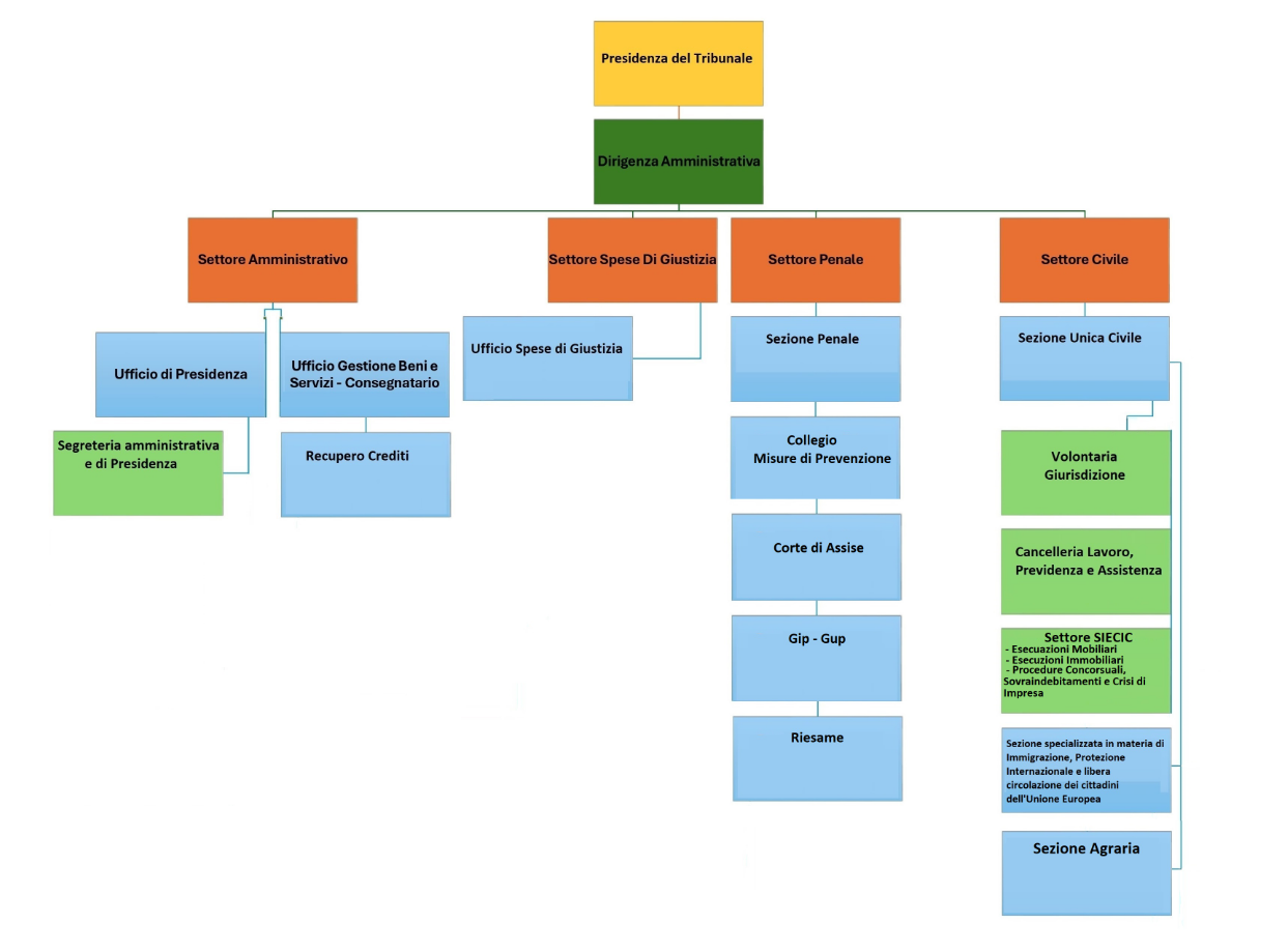
Articolazioni degli uffici giudiziari

Organigramma_TRIBUNALE - SITO.png

Articolazione degli uffici giudiziari

Riferimento normativo

  • Art. 13, comma 1, lett. b), d.lgs. n. 33/2013

Uffici e Cancellerie del Tribunale di Caltanissetta

 

Organigramma

Riferimento normativo

  • Art. 13, comma 1, lett. c), d.lgs. n. 33/2013

Organigramma del Tribunale di Caltanissetta

 

Torna a inizio pagina Collapse